ROI
These 4 Data Points Convinced Us to Redesign The Content Strategist
When a publication redesigns its site, it’s tradition for the editor-in-chief to write a navel-gazing post about it. This is that post. But instead of patting my company on the back with platitudes, I’d like to talk about data.
I suspect that most redesigns happen for no firm reason. People get bored by the status quo. And like leasing a new car or buying jean shorts, they just feel like it’s time for a change.
That doesn’t really happen at Contently. Sam Slaughter, our VP of content, is the kind of guy who drove the same beat-up van for way too long until he lost it in quicksand somewhere in Paraguay. (Although Sam definitely still wears jorts.) What does happen, however, is constant data crunching. And four key data points quickly made us realize that we needed to optimize our site to keep improving.
1. People who read multiple stories on their first visit to TCS were more than twice as likely to return.
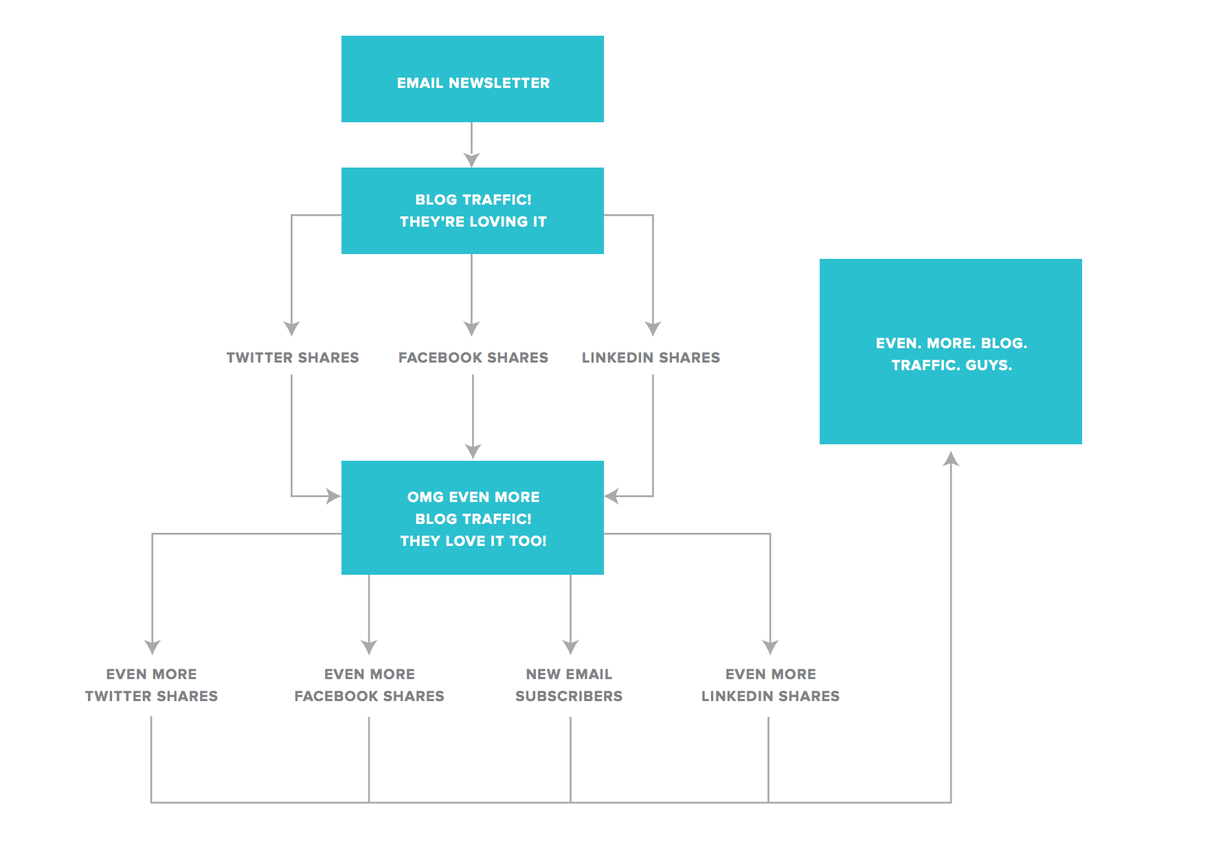
We’re not selling display ads, so we don’t have much use for one-off readers. Our big goal is to build long-term relationships with fellow marketers, content strategists, and media nerds. Our data science team found that people who read two stories on their first visit were more than twice as likely to come back than those who only read one story. And those who read four stories were more than three times as likely to return. So finding a way to get new people in front of more articles became a new objective.
2. Our most loyal readers came via email.
The biggest driver of our loyal visitor growth has been our daily and weekly email newsletters. Our subscribers tripled last year, and a visitor who comes via email is about 170 percent more likely to come back than someone who accesses TCS via social. More importantly, as I wrote in this January post, the newsletter is the force that feeds our entire content ecosystem:

3. Nearly 40 percent of our traffic comes from social.
While social visitors may not be as loyal as email subscribers, they’re still extremely valuable. Like most publishers, we’re seeing more of our traffic come from Facebook, Twitter, LinkedIn, and the rest of the social universe.
4. Mobile devices accounted for roughly 40 percent of our traffic.
And that number just keeps going up.
All of this made us realize that we a had lot to gain if we redesigned out site to deliver on a few goals:
- Increasing return visitors, and thus loyal readers.
- Boosting email conversions.
- Encouraging social sharing.
- Creating a better mobile experience.
At this point, my involvement in the project ended. We have a brilliant design team full of people who have much better visual instincts than I do. (If design decisions were left to me, our logo would be a picture of a bear, and the Rocky theme song would play triumphantly every time you finished an article.) From a user experience standpoint, they zeroed in on a few key changes:
Infinite scroll
As you may notice, we now have infinite scroll on our article pages. As soon as you finish one article, another related article loads below it. We did this because we wanted to make reading that second story as easy as possible. It also leads to a much better experience on mobile, where scrolling through content is a more natural behavior than clicking around.
Related content served up in the right third
We’re proud that the average finish rate of our articles is more than 70 percent, but it’s also evidence that not everyone finishes every piece. On our old site, you couldn’t discover a new story until you reached the end of the article. Now you can.
More elegant share buttons
Located at the top of the page above the related content module in the right rail. They scroll with you, so please use them!
Lots of white space for marketing modules
This addition helps us persuade readers to sign up for emails, download e-books, attend events, and do other fun things.
Landscape header images
Which just look better than our old bulky pictures.
Making all of these features work together elegantly is no easy task. With so many moving parts, it doesn’t take much for a redesign to go wrong. Just look at nj.com, the media conglomerate of all of my home state newspapers. Spend 30 seconds on there, and I guarantee you’ll want to go on that “digital detox” your cousin keeps posting about on Facebook.
“Unlike art, which is about self-expression, design serves a purpose: visual communication,” explained Kathryn Han, our director of design. “We redesigned TCS for a better user experience by making it consistent with our website. With that as our guide, we cleaned up the information and typographic hierarchy, clarified the navigation, and made it easier for readers to discover new content. We hope our readers see and feel the benefits of this improved experience. If so, that’s good design.”
So far, the early returns have been encouraging. In the five days since we launched the new site, our average stories per reader has nearly doubled. As the data continues to roll in, we’re going to keep testing our assumptions and tweaking the site accordingly to ensure that we fulfill our goals.
At the same time, we know that the web is changing quickly, and this site isn’t the only place people will read our content. We plan on continuing to publish natively on social platforms—like Medium, Facebook video, Slideshare—while venturing to new frontiers, like Facebook Instant Articles and Apple News. Our commitment, as always, will be to tell the best stories we can. And to keep Sam from buying any more jean shorts, because I’ve seen the data, and it’s not great.
Image by ShutterstockGet better at your job right now.
Read our monthly newsletter to master content marketing. It’s made for marketers, creators, and everyone in between.